
We’ve come a long way together, navigating the ups and downs of our Ideas & Themes process. From early conversations around improving how we handle customer feedback to the lessons learned from the different approaches we’ve tried, your participation has been invaluable in shaping our path forward. We recognize that the road has been bumpy, and we’re grateful for your patience and input along the way.
As many of you know, the Ideas & Themes process has evolved over the years, with the goal of collecting, prioritizing, acting, and communicating on your feedback as seamlessly as possible. We’ve heard your frustrations about lack of transparency and the need for better communication around what happens to your ideas.
We have drafted a revised process including a more user-friendly and communications oriented tool and are excited to share it with you to gather your feedback. We’re opening up a ‘comment period’ to solicit input/feedback from our valued community. This is in addition to live conversations we aim to have with many of our institutions.
Moving Away from Themes
Many of you have voiced concerns about the current theme voting approach, especially around transparency and the disconnect between aggregated themes and the lost detail of your specific needs. In previous discussions, community members have highlighted frustrations with the lack of clarity in how themes are selected and prioritized. We’ve also heard that focusing on broader themes has often delayed attention to more specific ideas, limiting our ability to address issues effectively and promptly.
In response to this feedback, we’re shifting our focus from themes to individual ideas. While static themes will still exist in the background to organize ideas, our main focus will be on the detailed ideas themselves. Our goal is to ensure each idea gets the visibility and consideration it deserves, addressing the needs you’ve expressed, and clarity on if we are, or are not doing it, and the SLAs for a response.
Transition Period
As we transition away from theme voting, you’ll notice some temporary changes. Here’s what you need to know:
What happens to comments and votes on themes? Your valuable input won’t be lost. While they will eventually no longer be publicly visible, they will be ingested into our new tool and serve as essential data points for our Product Team.
When will voting on individual ideas return? Assuming we’re aligned on this approach, during our ‘comment period’, our next focus will be on streamlining your workflow and importing existing ideas for the new process. Voting will resume once we have the updated system in place, in beta by December 2024 (assuming the community is aligned with the approach we’re proposing). During this transition period commenting and voting will be temporarily unavailable to allow us to bring ideas over and prevent any data loss. We appreciate your patience!
Introducing the New Tool
To support this shift, we’re excited to introduce a new tool designed to streamline the process for submitting, voting on, and tracking ideas. This update will bring several key benefits:
- Voting and Commenting: You’ll be able to vote on ideas and leave comments to engage with others and clarify suggestions. The process will be efficient and intuitive.
- Improved Tracking: You’ll always know where your idea stands, with real-time updates on its status– whether it’s under review, in development, completed, or anywhere else in the cycle.
- Simplified Submission Process: Idea submissions will be accessible through a common landing page in the Community. The user-friendly platform will allow you to seamlessly log-in and track your ideas with your existing Canvas account (the same one you use to log into the community).
- Integration with Development Tools: Behind the scenes, this tool connects directly with our development systems, helping us act on your feedback faster and sync statuses, so you get updates during the process on the status of your idea.
- Product Enablement: Enhanced transparency is at the core of this update, empowering our Product team to communicate more frequently about the status of your ideas and the reasoning behind our decisions.

Access the feature request portal directly through the Instructure Community homepage, where you can easily navigate to submit your ideas and feedback.

The new portal for submitting ideas simplifies the process, allowing you to quickly share your ideas with us.
The Idea Lifecycle

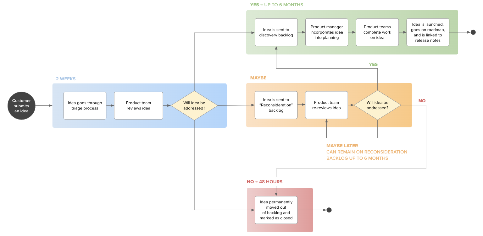
To give you a better understanding of how your ideas will be handled in this new process, we’ve outlined the proposed lifecycle of an idea. From submission to final release, each step is designed to provide transparency, timely updates, and clarity about where your feedback stands. Here’s a look at what would happen after you submit an idea and how it would evolve through the process:
- Submission: Submit your ideas directly through the Community platform at any time. Vote on other ideas at any time.
- Initial Review (2 weeks)
- Triage Process: Ideas are reviewed by an internal team to remove duplicates, merged with identical ideas, and assigned to a relevant brand and theme.
- Product Evaluation: The product manager assesses whether the idea will be pursued. You’ll receive updates on your idea’s status within 10 business days.
- Status Assignment: Ideas are assigned one of two main statuses:
- Not Prioritized: Either temporarily, with a re-review every six months, or permanently with an option for the customer to resubmit). If there’s a reason why something can’t be prioritized, the PM will note that in the idea.
- Prioritized for Discovery & Development: The idea enters our development process. Some ideas are easy and go right to development. Others are harder and require some discovery work before we can begin development. On rare occasions, discovery may reveal a larger issue that might require an idea to go back into a ‘Not Prioritized’ status.
- Development & Release Process (length varies, but not to exceed 2 quarters)
- If chosen, your idea will be incorporated into planning, added to the backlog for discovery or delivery, and worked on by our product and engineering teams. Depending on complexity, ideas may be completed quickly, or could take multiple quarters to complete.
- If you recall, we also started our Customer Discovery Sessions last year, so some of the more complex ideas will be surfaced with this group for further discussion.
- To keep you in the loop on where in the process your idea is, once prioritized for development, your idea will appear on the roadmap.
- Launch and Release: Upon launch of the feature, your idea will appear in all the usual release channels including release notes and other resources. The idea requestor as well as anyone voting or commenting on the idea will get an update that it has been released.
- Continuous Cycle: New ideas can be submitted anytime, and voting and commenting can always be done on any ideas not yet prioritized for discovery & delivery.
As your ideas move through this lifecycle, our goal is to ensure that you stay informed every step of the way. We’re committed to providing updates, explanations, and a clear sense of where each idea stands within our process. By streamlining these stages and enhancing communication, we hope to foster a more collaborative environment where your feedback is valued and effectively acted upon.
Our Commitment to You
Your experience and feedback are our top priorities. Here’s what you can expect from our new approach:
- Consolidated Backlog: Everything you’ve submitted before will still be part of the conversation. No need to resubmit ideas!
- Account Linking: Each idea will be linked to the submitting account and institution via your Canvas login credentials, making tracking easier.
- Full Transparency: We’ll maintain transparency and keep you informed about your ideas, from submission to resolution, including the rationale behind important decisions.
- Prioritization Based on Feedback: Our internal teams will prioritize your feedback based on factors like upvotes and comments, to ensure that the most important ideas get the attention they deserve.
Next Steps & Your Participation
We want to hear from you! Before finalizing any decisions, we want your input. During this ‘comment period’, we encourage you to share your thoughts in the comments section of this blog post. Please submit your feedback by October 31st to help shape the final version of this new process. Once we review all input, we’ll provide a more detailed timeline for implementing the new system, which we anticipate will scale up in the new year.
Thank you for being an integral part of this journey. Your support and insights have been essential in shaping this update, and we’re excited about the future.
We look forward to your feedback and taking these next steps together!
Please Note: The feedback window is now closed. We will provide
updates soon regarding this new process and next steps.
Thank you for all your valuable feedback!