TL;DR
The Canvas Community is the quickest and best way to find answers to Canvas questions.
Canvas Support is a great resource to reach out to if you are having an issue with Canvas or have any “how to” questions. In any case, check the Community first - this is usually the quickest way to find an answer without having to reach out to Support (Googling “Canvas” + “thing you’re trying to accomplish” works well, too).
Your Customer Success Manager (CSM) is great to talk to about strategic conversations - “why” and “what” questions (and to chat about new or upcoming Canvas features if it’s not clear how they might be used at your institution).
We have a handy table at the end of this article outlining when to use the Community or when to reach out to Support or your CSM.
Who
This article is aimed at Canvas Administrators - the people who are supporting the day to day running of Canvas at your institution.
Why
Often we find Canvas Admins wondering who they should be reaching out to when they have a question or issue with Canvas. By default, many clients will reach out to their CSM when they could probably be finding the answer even faster by searching the Canvas Community site or contacting our Support team. Sometimes clients contact the Support team when they should be reaching out to their CSM, but not as often. We want to make sure that you are heading in the right direction from the outset so that you can be in touch with the right people as soon as possible.
What
The Canvas Community is the ultimate destination for finding answers to your questions in relation to Canvas, Studio or other Instructure products. It’s the first place we go to as employees when we don’t know the answer to something and we usually find our answer in 30 seconds or less. This should be the number one place you go with any questions. It has our Guides (which are kept up to date with every release!), videos, blogs, articles, Q&A and lots of great groups and other resources available, literally at your fingertips.
The Canvas Support team is there to assist with issues you may be having with Canvas. Examples might include some sort of bug that is affecting something that you’re doing in Canvas or when some sort of error might pop up. Definitely get in touch with the Support team for these types of issues so that they can dive in and even get our engineers involved, if required. It should be noted that the L1 Support team actually solve 95% of cases that head their way. 95%!!! They are great at assisting our clients in getting things resolved quickly. Only 3% ever need to get escalated to L2/L3 and 2% to product/engineering.
You may not realise that they can also help you with “how to” queries as well. When we say “how to”, we don’t mean “how to create an entire course in Canvas” or “how to provision all our users from X Student Information System”. That would be a more strategic conversation with your CSM. If it’s something like, “how do I add an Admin to an account” or “how do I run a report to get a listing of all the courses in an account”, they could certainly help.
Keep in mind that you are likely to find the answers to those sorts of questions far quicker by searching in the Community than by getting in touch with Support. If you’re having trouble finding the answers in the Community, then that’s probably the right time to reach out to Support. It usually works pretty well, though. Check out these Community searches we did in the Community for those queries above:
Add an admin to an account
Report with all the courses in an account
If you are on Standard or 24x7 Support, you will need to make sure that the Service Cloud field admin assigned to your instance escalates the ticket to our Support team if you are wanting the Support team to know that you need their help. Otherwise, the ticket will sit there in the field admin’s queue, waiting for the Field Admin to do something with it. If you have Tier 1 Support, our Support team will triage all the tickets that come through from your instance.
So, what sort of things do you reach out to your CSM about? The strategic conversations about your rollout and adoption of Canvas are a good starting point. We’re very keen to help your rollout of Canvas be successful (the S in CSM). We also can point you to some handy resources to help with this. If you have any questions about other Instructure products outside of what you already have, we can also loop in the right people to have those discussions, if required.
CSMs can also help with things to do with the setup of your instance. Most of this is taken care of during the technical implementation phase of your Canvas journey, but sometimes new things become available that require us to switch them on for you (e.g. when New Quizzes first came out). There are also tools that aren’t added by default to Canvas that you might like to try out at some point. Examples of these are Instructure-built LTI tools such as the Microsoft 365 LTI tool, Chat, SCORM, etc. There are also a couple of third party tools that require some configuration on the “back-end” of your Canvas instance, like the Respondus Lockdown Browser plugin. We can help with this.
Remember that most third party LTI tools are easily configurable by you in the App Centre in your Canvas account or course settings. The most common configuration methods for tools that aren’t in the App Centre are via URL and LTI 2 Registration URL (e.g. Turnitin Canvas Plagiarism Framework). Just reach out to the vendor and they will give you the required URL, key and secret to set up their tool.
You may also be deciding whether to switch the way you are doing things in Canvas and want to chat about that. This could be changing from using Sections within single courses to using Blueprints, changing account structures or authentication methods for Canvas. You might be looking at adding parents as Observers in your Canvas instance. There are a few moving parts with that conversation that we’d like to chat to you about. Basically, if it’s something that needs contextual understanding of your institution, reach out to your CSM.
Lastly, Canvas is always changing. We have updates every month, with each Canvas release bringing new features and functionality. We’d love to chat to you if it’s not obvious how those new features might be best utilised for your context.
How
Unless an Admin has changed your Help menu structure, you should find a link to the Canvas Guides directly in the Help menu of Canvas (it’s right up the top). Otherwise, you can go directly to the Community at this address:
https://community.canvaslms.com/
As mentioned earlier, typing in “Canvas + what you are searching for” into Google can also be a quick and easy way to find what you’re looking for.
What is the best way to get in touch with Support? By clicking on “Report a Problem” inside of the Help menu of your Canvas instance.

This is the best way to initiate contact with the support team if you are having issues. All the metadata from the page you are on in Canvas is captured in the support case when you do this, which helps the support team diagnose what is going on and how to help you out. You’ll get an email with a case number when you do this. You can then quote that case number if you call up or jump on the Support Chat system.
Remember, if you are on Standard or 24x7 support, you will need to escalate the ticket to the Support team if you need their assistance. Otherwise it will just sit in the system waiting for you to escalate it! If you’re a little rusty on how to use Service Cloud as a Field Admin, we have a handy guide on the Community for that. If you have Tier 1 Support, the Level 1 Support people will triage your ticket. In any case, you can follow up with them immediately after you’ve created a new case if you need to as you’ll receive an email with a case number when you “Report a Problem”.
We should mention that you can also get in touch with the Support team by emailing support@instructure.com, but this is the least preferred method. Those emails go into a giant queue that can take some time to be responded to. It also means that all the metadata from the page you are on in Canvas is not sent through, which is why “Report a Problem” is the best method. If you do happen to lodge a ticket that way, it’s best to follow it up with a phone call or chat with the Support team in Service Cloud.

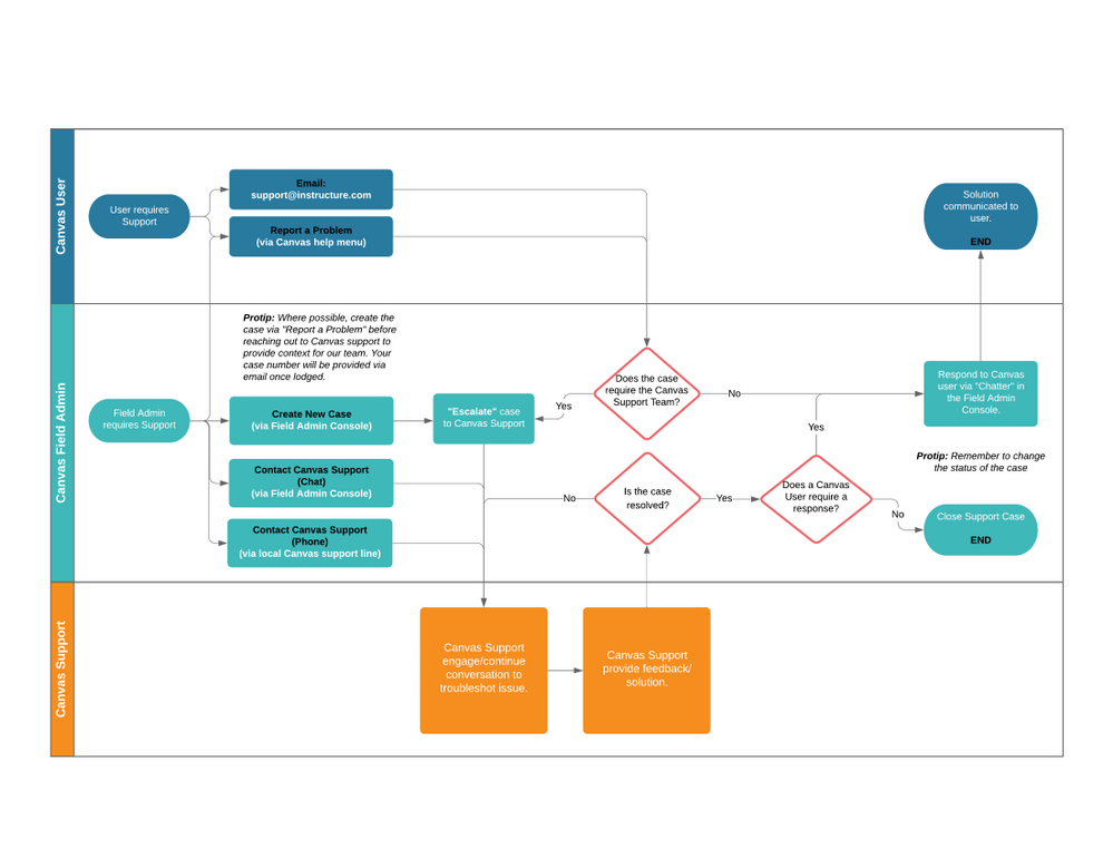
Support flowchart
When getting in touch with Support, if possible, include screenshots, URL’s, specific error messages, how it did work and how it’s changed, and magnitude of the issue.
Getting in touch with your CSM is fairly straightforward - you can get in touch with your CSM via email.
Additional Information
How do I use the new Field Admin Console?
How do I escalate a case to Canvas Support in the new Field Admin Console?
Canvas Guides
How do I get help with Canvas as an admin?
Quick reference - Community, Support or CSM
| |
Community
|
Canvas Support
|
Customer Success Manager
|
|
Questions & Topics
|
- General Canvas questions
- “How to” guides
- Video guides
- Release notes
- Canvas groups
- Feature ideas
|
- Canvas Authentication Issues (signing in)
- Canvas not functioning as it normally does
- Content Problems (submitting, saving, etc)
- SIS issues (incorrect course/enrollment data, etc)
- Troubleshooting LTI tools and Third Party Integrations from the EduAppCenter
- Canvas “how to” questions
|
- Implementation, Adoption and Rollout/Expansion of Usage
- Instructure products & Services (Studio, Catalog, Portfolium, Learning Services, Admin Consulting)
- Canvas Resources
- Changing SIS providers/authentication
- Enabling Instructure LTI tools/some third party integrations
- General Questions
|
|
How to Contact
|
https://community.canvaslms.com/
|
Based upon Support Level:
- Standard Support:
- Report a Problem in Canvas Help Menu
- Field Admin Phone number - request from your CSM
- 24/7 Support:
- Report a Problem in Canvas Help Menu
- Field Admin has access to Phone number and Chat with support
- Tier 1 Support:
- Report a Problem in Canvas Help Menu
- Users have phone number and chat located in help menu as well.
|
- Send an email to your designated CSM.
|
|
Tips
|
Use the search function on the Community site to find what you’re looking for.
|
If possible, include screenshots, URL’s, specific error messages, how it did work and how it’s changed and how it’s changed, and magnitude of the issue.
|
Try to articulate what you would like to touch base on with as much detail and info as you can.
|
|
Availability
|
24x7 🙂
|
Standard: 6 am - 6 pm (your timezone)
24/7 and Tier 1 Support: All day, every day
|
During business hours (dependent on where the CSM is located to reflect their timezone)
|